Product Center
SY6102 Sample Application
General Description

SY6102 is a highly integrated with high input voltage and input OVP protection, single cell Lithium linear charger with Constant Current and Constant Voltage mode. SY6102 can be survived with 28V input voltage. To avoid excessive power consumption, the charge mode will be turned down when the input voltage excesses OVP threshold 6V. This high input tolerance can save the cost without any extra over-voltage protection circuits. The constant charging current ICC can be set by the external resistor connected to ISET, which make the IC adapt to more application requirement. When the battery voltage is lower than 2.8V, the IC will pre-charge the battery with 10% of the constant charging current. 
SY6102 also have an internal reverse current blocking. Additional, SY6102 contains an internal control loop that monitors the junction temperature and reduces the charge current if an internal temperature exceeds threshold. 
SY6102 can turn off the power transistor after the BAT has been fully charged. When the charging current is lower than 10% of the ICC, the charging is turned off and then turned on after the BAT is lower than recharging threshold. SY6102 has pin PG and CHG, which can drive a LED, or combine with EN to process signal interaction with MCU. When power on, the PG is turned on. CHG is used for indicating that the charge has been completed.

Features

4.2V/4.35V/3.625V BAT voltage, with ±1% Accuracy

3-Phase Charge: Trickle/CC/CV

Trickle current is10% of ICC

100mA~1000mA Constant Charge Current Programmed by Pin ISET and external Resistor with ±10% accuracy.

ISET Short Circuits Monitor and Protection

Self-adapted adapter for charge current (VIN DPM)

28V Input Voltage Tolerance

6V/7V input Over-Voltage Protection

125℃ Thermal Regulation intelligently, 155℃Thermal turning down protection

Reverse Current Blocking

Battery Temperature Monitor

Input voltage and Charge Status Indicator

Auto re-charge

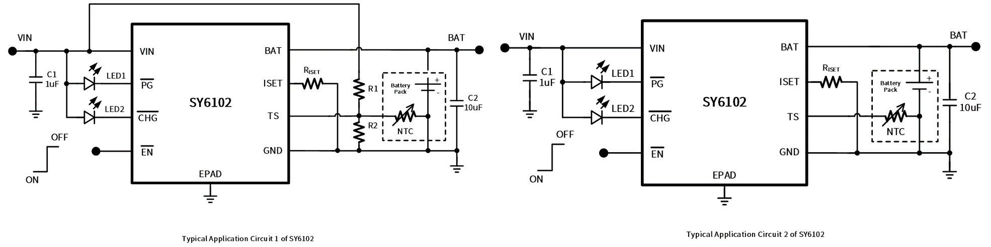
Typical Application Circuit Diagram
Applications

Wearable Electronics

IOTs

PADs

MP3 Players

Low-Power Handheld Devices

Intelligent Control Equipment

Electronic Cigarettes

Solar Power